Cấu tạo và nguyên lý hoạt động của ê tô
Ê tô là một công cụ hữu ích và phổ biến trong nhiều ngành công nghiệp và công việc thủ công. Nó được sử dụng để cố định và kẹp chặt các vật liệu khác nhau như gỗ, kim loại, nhựa và nhiều loại vật liệu khác. Nguyên lý hoạt động của ê tô là sự áp dụng lực lượng cân bằng và áp lực nén để giữ vật liệu ở vị trí cố định.
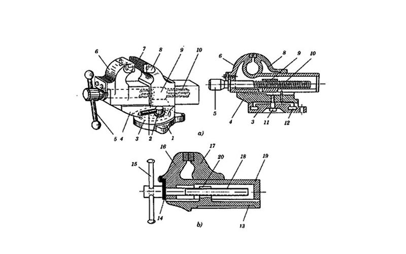
Cấu tạo của ê tô
Ê tô là một công cụ cơ khí thông dụng và hữu ích trong nhiều lĩnh vực, từ công việc xây dựng, sửa chữa đến thủ công. Với cấu tạo đơn giản nhưng hiệu quả, ê tô cho phép người dùng cố định và kẹp chặt các vật liệu khác nhau một cách dễ dàng.

Thanh ê tô
Thanh ê tô là phần chính của công cụ này, thường được làm bằng kim loại như thép. Thanh ê tô có hình dạng dẹt và chiều dài thích hợp để kẹp các vật liệu khác nhau.

Điều chỉnh kẹp
Đây là hai chiếc càng nằm ở đầu của thanh ê tô. Các càng có thể di chuyển lên và xuống theo thanh ê tô và có khả năng mở rộng hoặc thu hẹp để kẹp chặt vật liệu. Càng thường được làm bằng thép và có răng cưa hoặc bề mặt nhám để tăng độ bám.

Tay cầm
Ê tô kẹp bàn có một tay cầm ở một đầu thanh ê tô. Tay cầm giúp người sử dụng có thể điều chỉnh và cố định các càng theo ý muốn.

Cơ chế điều khiển
Có một cơ chế điều khiển, thường là một vít hoặc cần điều khiển, để điều chỉnh càng và kẹp chặt. Khi vặn hoặc điều chỉnh cơ chế này, các càng sẽ tiến lên hoặc lùi lại, tạo áp lực và kẹp chặt vật liệu.

Nguyên lý hoạt động của ê tô
Nguyên lý hoạt động của ê tô dựa trên việc áp dụng lực cân bằng và áp lực nén để giữ vật liệu ở vị trí cố định. Khi sử dụng ê tô, người dùng điều chỉnh càng và kẹp chặt vật liệu bằng cách sử dụng tay cầm.
Khi người dùng xoay tay cầm, cơ chế điều khiển như vít hoặc cần điều khiển sẽ làm cho các càng di chuyển lên hoặc xuống theo thanh ê tô. Điều này tạo ra một áp lực nén giữa các càng và vật liệu, giữ cho vật liệu bị kẹp chặt và không di chuyển. Thanh ê tô cung cấp độ ổn định cho việc kẹp chặt và định vị vật liệu, đảm bảo sự chính xác và đáng tin cậy trong quá trình làm việc.

DBK Việt Nam tự hào mang đến ê tô chất lượng cao và đáng tin cậy. Với sự chú trọng đến chi tiết và chất lượng, ê tô của DBK Việt Nam được thiết kế và sản xuất bằng nguyên liệu chất lượng cao, đảm bảo tính bền bỉ và độ ổn định trong quá trình sử dụng.
Với sự cam kết đáp ứng nhu cầu của khách hàng, DBK Việt Nam không chỉ cung cấp sản phẩm ê tô chất lượng mà còn đảm bảo dịch vụ hỗ trợ chuyên nghiệp. Ê tô của DBK Việt Nam, bạn có thể yên tâm về sự đáng tin cậy, hiệu quả và sự hỗ trợ chuyên nghiệp từ một công ty hàng đầu trong ngành công cụ cơ khí tại Việt Nam.
Ngày tạo: 2023-07-14 14:38:27 | Người tạo: Phát Review